电源转换芯片

电源转换芯片
THEDI电源转换芯片
板子上一般使用的电源就是两类:DCDC(直流-直流变换器),LDO(低压差线性稳压器)
**对电源选择原则上:**大功率电源使用DCDC,因为转换效率很高。而LDO一般使用于小功率电源,电源质量,纹波要求等
线性稳压器LDO
名称:线性稳压器,简称LDO,即Low Dropout Regulator
功能:将较高的输入电压转换为较低且稳定的输出电压(这就是稳压的定义)。LDO的特点是低压差,且只能降压,且即使输入电压与输出电压接近时仍然能够稳定工作。
LDO电源的优缺点(记住纹波小,效率低)
优点:1.LDO
成本低,外围电路少,通常只需要一两个旁路电容2.LDO负载响应快,输出纹波小,噪声小
缺点:1.效率低(较大热损失),输入输出
压差不能太大(几V左右)2.LDO只能
降压3.LDO
输出电流较低,最高可能就只有几A(1~2A左右),输出功率做不大(同比DC-DC)应用:适用于
低功耗/小功率系统、低纹波、较低噪声的系统,如无线通信设备、音频设备等。
常用LDO芯片:
**AMS1117芯片:**比较经典的芯片,低功耗,常用于5V到3.3
我们的电脑USB供电一般是5V的,而我们的单片机一般是使用3.3V供电,此时就需要降压芯片,添加5V转3.3V电源转换电路
开关电源DC-DC
介绍:DC-DC是一种开关电源稳压器,利用电容和电感的储能特性,通过开关元件(如MOSFET)进行高频开关的动作将输入的电能储存在电容(感)里,开关断开时,电能再释放给负载,提供能量,能够提供比线性稳压器更高的效率。
分类:
- 降压型 (Buck电路):将高电压转换为低电压。
- 升压型 (Boost 电路):将低电压转换为高电压。
- 升降压型 (Buck-Boost 电路):能够在输入电压高于或低于输出电压的情况下工作。
DC-DC电源的优缺点:(记住纹波大,效率高)
优点:
DC-DC转换效率高,输入电压范围宽泛(支持大压差),支持多种电压变换
DC-DC支持降压和升压
DC-DC输出电流高,功率大
缺点:1.DC-DC外围器件多,电路复杂,成本高
2.输出纹波大(是PWM波),噪声大
3.DC-DC负载响应比LDO慢,输入输出存在较大延时(储能元件的充电)。
应用:适用于
高效能、大压差、大功率需要大电流输出的设备,如便携式设备、电池供电设备等。
经典芯片:
- LM2596:常见的降压型
DC-DC转换器,效率高且价格便宜。 - MP1584:体积小,广泛用于5V降压应用。
- TPS61088:高效率升压型电源,适用于低电压驱动高功率设备。
LDO电路原理
LDO本质上是串联分压原理,实际将多余部分的能量通过分压电阻来损耗掉,达到降压的目的,大量损耗生成热量,效率不高,大压差下效率极低
参考:【大师篇】3-stm32开发板电源设计(LDO、DCDC)_哔哩哔哩_bilibili
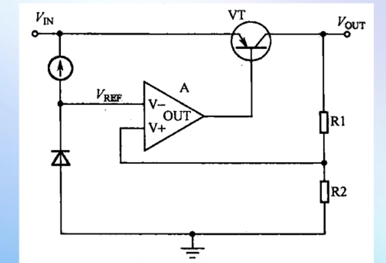
整体内部结构如下:
拆分电路分析:
左下角:电压基准
电流源:提供恒定的输出电流
二极管:是一个稳压二极管
Vref:参考电压
作用:为右边的比较器提供稳定参考电压
中间:误差放大器
集成运算放大器:
运算和放大功能 V-:运放的反向端,V+:运放的同向端
运算:Vin = V+ - V- (同向端减去反向端电压)
放大:Vout = βVin = β(V+ - V-) (β为放大倍数,理想情况是无限大),当然输出电压不能超过运放的电源电压V+ > V- :输出高电平
V+ < V- : 输出低电平
右上:调整管
PNP三极管:这里类似于一个可变电阻,R受到基极电压的控制,基极电压上升,电阻变大,反之变小
右边:采样电路
分压电路:R1和R2中间的点位为: Vout * R2/(R1+R2),对输出电压的采样
工作流程:观察灯泡亮度:运放部分比较器的部分
滑动变阻器部分:三极管
1**.输出端电压Vout太高**:
采样电路中的V送到比较器的V+,如果V+ > V- 则输出高电平,此时三极管基极电压也就是高电平,电阻升高,根据串联分压原理,串联电阻增大,负载的电压就变小,Vout变小。就稳定了输出端电压
2.输出端电压Vout太小:
采样电路中的V送到比较器的V+,如果V+ < V- 则输出低电平,此时三极管基极电压也就是低电平,电阻降低,根据串联分压原理,串联电阻减小,负载的电压就变大,Vout变大。稳定了输出端电压
DC-DC电路原理
DC-DC电路通过开关元件(场效应管)周期性地导通和关断,使电感在储能与释放能量。效率很高,能达到90%左右。适用于大压差
【大师篇】3-stm32开发板电源设计(LDO、DCDC)_哔哩哔哩_bilibili
降压(BUCK电路):
通过快速开关(MOSFET),来将直流电变成PWM波(低电平到高电平的过程相当于产生了突变),这个PWM波非常的不稳定,所以需要我们地电感和电容帮助其变得稳定来供给负载使用。
电感:抑制电流地突变
电容:储能+滤波,抑制电压地突变
电感+电容:使后续网络达到比较稳定地状态
二极管(续流二极管):在MOS管关断的情况下,使电感上的电流形成回路,进行放电情况1:MOS管导通
对电感和电容进行充电,LC储存能量,二极管关断。
情况2:MOS管关闭
电感和电容放电,LC释放能量,二极管导通形成回路
上图为A和B两点在MOS管开关的电压变化图:
B点电压始终低于电源电压,由于充电时间较短,达不到电源电压。
不停的充电放电,最终输出电压就是我们的B的图像,可以看到存在波动情况,这个就是电源的
纹波
输出电压可以通过调节开关管的占空比调节,一般我们在输出端接一根线到开关电源芯片的
FB引脚,对其进行采样(如图中所示),形成反馈电路,通过改变串联电阻的大小,来改变反馈电压,从而调整最后的输出电压。参考数据手册上进行计算电阻大小
升压(BOOST电路):
DC-DC升压电路通过开关元件(场效应管)周期性地导通和关断,
使电感在储能与释放能量时产生地反向电动势,叠加在输入电压上,从而实现升压。相当于左边的电源和电感叠加,就大于单独的输入电压了
LDO和DC-DC区别
- 效率方面:
LDO:由于其线性调节的方式,LDO在低负载情况下效率较低,且会产生较大的热损失。DC-DC:DC-DC转换器利用开关原理进行能量转换,因此在高负载情况下具有较高的转换效率,减少了能量浪费。
- 成本方面:
LDO:由于结构简单,适用于低成本、低功耗的应用场景。DC-DC:DC-DC转换器通常需要更多的元件(开关等)和复杂的控制电路,造成成本较高,但在功率较大时更经济高效。
- 电源降压能力:
LDO:LDO的电源降压能力受限于其输入输出电压之差,通常**不适用与输入输出压差大(LDO低压差特性)**的场景。DC-DC:DC-DC转换器可以实现更广范围的输入电压和输出电压,适用于多种不同电源需求的应用。
- 稳定性:
LDO:LDO的稳定性较好,可快速响应电压变化,适用于对稳定性要求较高的场景。DC-DC:DC-DC转换器在动态响应上可能略逊于LDO,但在处理大功率、大负载变化时表现优秀。
5.温升和散热:
LDO:由于其线性调节方式,LDO在高负载情况下会产生较多热量,需要考虑散热问题。DC-DC:DC-DC转换器在高效转换电能的同时产生的热量较少,散热要求相对较低。
LDO相关芯片
稳压芯片:
以AMS1117介绍其余类似
AMS1117
基本属性和典型电路
在绘制之前我们需要查阅AMS1117手册上简单了解该芯片一些属性:
有两种版本:输出固定和输出可调工作温度范围:-40℃~125℃最大输入电压:18V压降:1.1(典型值)~1.3V(最大值:输出电流为1A时)
对其中的一些概念解释:
压降:在LDO中指的是输入电压必须高于输出电压的最小值,否则稳压器无法维持稳定输出对应电压。
典型固定输出电压电路(固定3.3V):
上方为手册中典型的原理图,实际使用中我们通常会多并联一个电容去除电源的纹波,使用以下电路图
有关电源纹波的知识:电源中的纹波(Ripple)通常指的是电源输出电压中的周期性波动或波纹,通常是由电源的整流、滤波或其他工作过程中的
不完美滤波和电磁干扰引起的。
这里使用的是10uF(或使用22uF,其实10~22uF这个范围都可以)和0.1uF的陶瓷电容并联使用,输入输出都进行滤波
为什么通常需要多并联一个更小容量的电容呢?
答:根据电容特性,较大容值电容在低频滤波比较出色,较小容值电容在高频滤波比较出色,所以我们并联两个电容可以在不同频率范围内提供更好的滤波效果,拓宽滤波范围
立创EDA效果如下:
典型可变输出电压电路:可手动调整稳压的大小
缺点和使用事项
在AMS1117的参考手册中我们可以看到在800mA时最大压降为1.3V
在LDO中,AMS1117属于压降较大的,最大到1.3V,所以我们的输入电压要保证大于4.6V才能正常工作,这在我们使用电池供电时可能不满足要求。
比如:锂电池(3.7V到4.2V),虽然AMS1117最大输出电流为1A满足要求,但这时候我们使用AMS1117的稳压芯片就无法稳压到3.3V了,电池电压将被稳压到3V以下
所以此时我们就要选择压降更小的LDO芯片(mV级别的压降),同时也要满足输出电流大的。
XC6210B332MR
压降较小的LDO芯片,只有100~200mV,适合电池供电时的稳压。可以寻找类似的芯片进行替换
升压芯片:
DCDC相关芯片
升压芯片:
AP2005SPER
该芯片是低噪声4.5A升压电流模式PWM转换器
典型应用电路图:
注意:升压电路中的电容和电感是核心部分,一定要注意!!
图中给出的是升压到5V的电路,实际使用时,需要根据升压的电路进行计算
电容:图中输入和输出都是两个22uF并联,总容值为44uF,我们可以按照典型应用电路选择
但这样的高频滤波效果不好
电容总容值:并联的电容相加C=C1+C2+C3
所以我们可以选择使用47uF+0.1uF的电路,总容值47.1uF,既满足了容值的需求,又有高频滤波。
升压电路的电容不能小,否则会导致负载工作时,导致电压瞬时猛减,无法维持高电压
如我之前做的打印机项目中,我换成了10uF和0.1uF的电容并联,导致电压打印时的电压猛减
总容值仅10.1μF,导致:
- 储能不足:无法应对负载瞬态变化(如电流突增时电容无法快速补能)。
- 低频纹波增大:公式推导(假设负载电流1A):
电感:选择3.3uH和4.7uH,实际使用中4.7uH电感效果更好,纹波更小
推荐电路:
电流限制:OC引脚电容,上方推荐电路的R21
实际根据电流选择R3即可
电压限制:上方推荐电路的R20和R19,满足比例
此处根据需要的输出电压,进行两个电阻选择即可
电感选择:
电容选择:
布局建议:
注意这里的电源走线宽度最好是40mil以上,根据实际电流大小来计算电源走线宽度,以满足大电流
稳压芯片:
升降压芯片:
TPS6302x
TPS63020-电池升降压芯片及静态电流7~8mA原因-CSDN博客
主要是TPS63020和TPS63021:
价格:TPS63021>TPS63020
区别:两者的主要区别在于输出电压设置方式及内部设计:
TPS63020 是 可调输出 版本,需要外部电阻分压器来设定输出电压,
TPS63021 是 固定输出 版本,内部集成并修剪好分压电阻,可提供多种预设电压(例如 3.3 V)选项,无需外部电阻网络。
此外,TPS63021 在固定输出和内部分压s器的加工上也投入更多测试与补偿,提升了精度和简化了 BOM,但也因此单价更高。
典型应用:
PS/SYNC:直接通过电阻下拉接地,启用POWER SAVE模式
EN:引出通过外部引脚控制






































